I always wanted to have some fun with the SP0256’s pitch.
I started to change the crystal with some I had lying around. (2.4576 MHz, 3.2768 MHz, 4.0000 MHz)
The SP0256 worked just fine at these frequencies (Follow the links to hear some samples)

Eric Archer describes a nice application where the crystal is replaced by a VCO. I wanted to do the same by driving an oscillator with my Arduino.
I found how to use a programmable oscillator (LTC6903) with an Arduino http://eastco-inc.com/
Part of the problem is the size of this chip (4x3mm !)
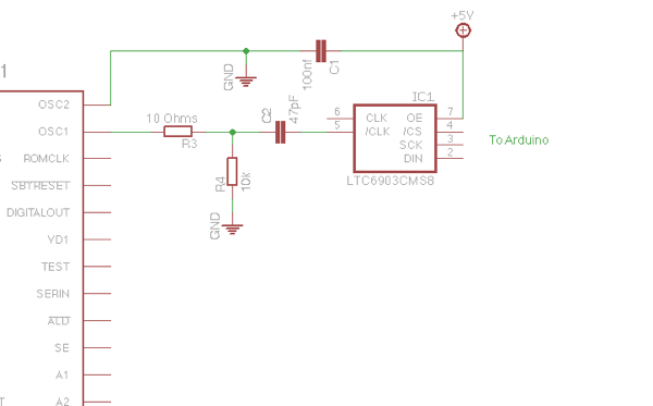
I had to install it on an adapter breadboard to hook it to the Arduino according to this wiring. (to connect it to the SP0256 was another problem. See later)

The LTC6903 chip has a different range of frequencies and one exactly fit the SP0256 range or limits (see page 7 from the datasheet) You just need to pass the correct parameter to the chip

Now to get it to the SP0256 was a problem at higher frequencies (around 4MHz). The chip started to produce hiss and stalled. I knew that by using a crystal I could go up to 4MHz so I had to search a bit. After many (hours) of trials and errors and lost of readings
http://www.phaselink.com/pdffiles/PAN0704111%20-%20Replacing%20Crystals%20and%20Oscillators.pdf
I learned that I could do an AC coupling.
Here is the final schematic working up to 4.252 MHz. Note that I use the “negative” /CLK from pin 5. Using the positive CLK from pin 6 stall the SP0256 at higher frequencies. (can anybody help me on this?) Keep the wire short and don’t forget the usual 0.1 µF decoupling cap. Feed the signal to the SP0256’s OSC1 and put OSC2 to the ground.

Il you want to hear the SP0256 saying random phoneme at various pitches (from 1.064 MHz to 4.252 MHz:: reading a pot value and sending them to the LTC6903 while the SP0256 speaks), just follow this link)